星空游戏平台官网中国有限公司
关于建通
董事长寄语
集团概况
集团战略
发展历程
管理团队
集团品牌
星空游戏平台官网中国有限公司
企业新闻
行业资讯
政策聚焦
公告通知
建通招标
招标公告
中标公告
更正公告
集团业务
房地产投资开发
招标代理
工程造价咨询
工程咨询
工程设计
工程监理
工程施工
工程检测
物业管理
企业文化
企业宗旨
企业精神
企业理想
企业刊物
人力资源
人才理念
招聘岗位
培训信息
考试信息
联系我们
当前位置:
星空游戏平台官网中国有限公司
> 正文
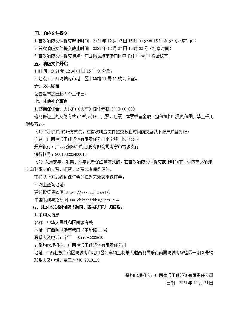
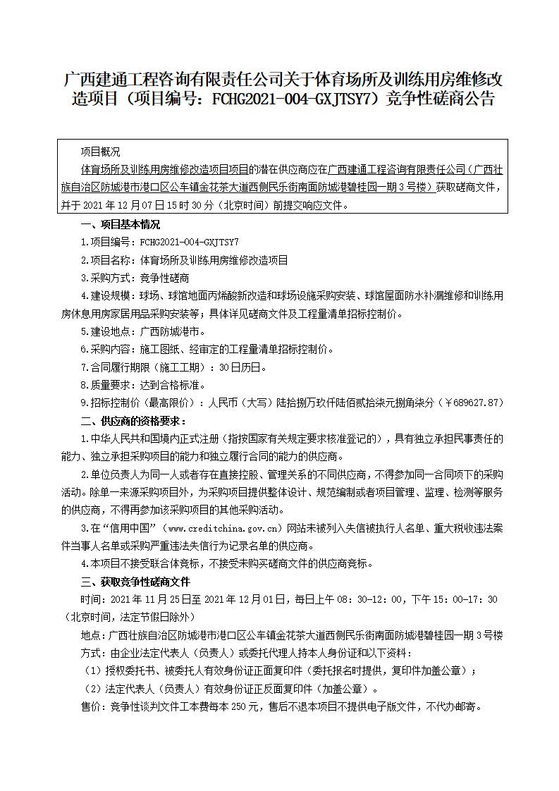
关于体育场所及训练用房维修改 造项目(项目编号: FCHG2021- -004- GXJTSY7)竞争性磋商公告
来源:
作者:
时间:2021-11-24
点击:
3939
次
分享:
星空网页版
|
开云手机web版登录入口
|
九州网页中国有限公司
|
星空网页版
|
开云手机版登录入口
|
【开云游戏官网】中国有限公司
|
九州平台
|
江南注册大厅
|
开云电子(中国)官方网站
|